UX Case Study : Pettie
During pandemic, the number of pet owner in Indonesia get increased, almost 67%. Its an opportunity to pet care business, especially pet grooming. So far pet owner have to book a grooming session for their pet through message application, it takes time to wait the reply from pet shop and no-one warrant them get the grooming session directly. So we decide to solve the problem through Pettie.
PUBLISHED
Mar 2021
SERVICES
Mobile App
INDUSTRY
Business
ROLE
UI Designer
01
Goal
Help pet owner to fulfill their pet needs easier.
02
Target User
Pet owners and pet lovers who lived in the urban area.
03
How Might We (HMW)
- How might we help pet owner to book a grooming session for their pet?
- How might we provide an application that make pet owner easier to fulfill their pet needs?
- How might we ease the user to get information about their pet?
04
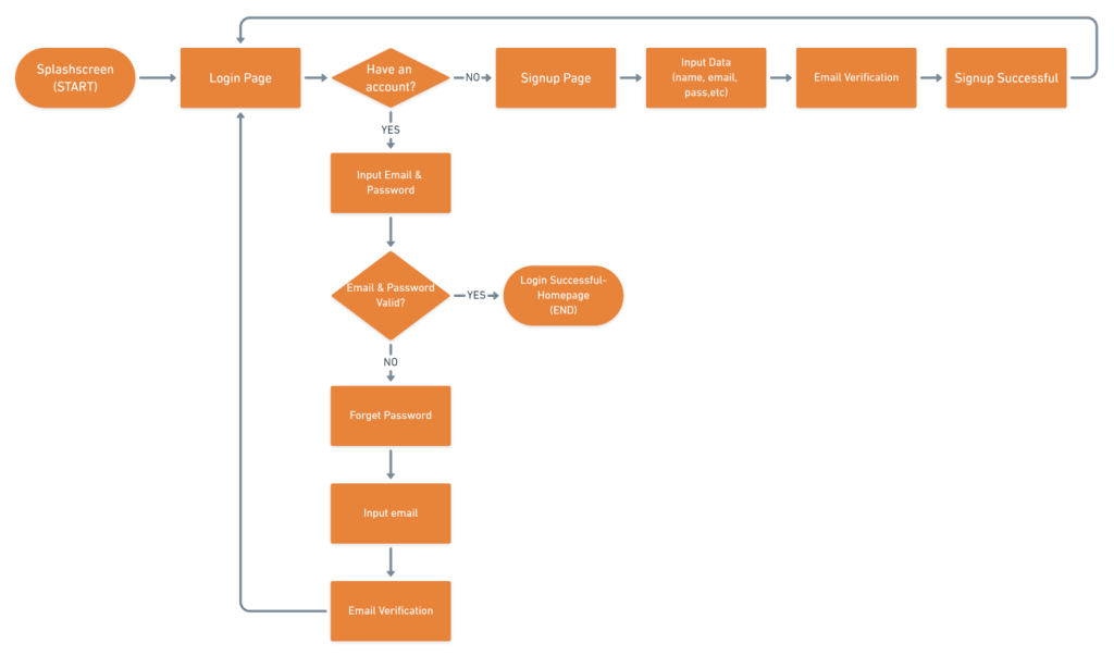
User Flow
It shows how the flow when user use the apps.
Onboarding flow :
Main Activity Flow


05
High Fidelity Design
We designed it using Figma.
06
Protyping
07
Usability Testing
We tested to 5 different users with the criteria :
- Male and female
- 20–35 years old
- Employee
- Living in Jabodetabek
- Pet owner (dog/cat/rabbit)
Scenarios :
- User asked to register in Pettie app
- User asked to login in Pettie app
- User asked to order pet grooming service
- User asked to pick schedule and booking pet grooming service
- User asked to do payment
08
Result
after that, we group it into feedback grid as shown below :